Report Introduction:
The main characteristics of a cluster communication system are better communication quality, higher spectrum utilization, larger system capacity, and more flexible network management. In addition, the scheduling and group calling functions of cluster communication make it play an important role in emergency communication in the military, public security, national defense security, railways, and other fields. With the continuous development of downstream industries, the demand for cluster communication systems will also continue to grow, bringing broad market space to the cluster communication system industry. In 2024, China's cluster communication system industry will show a high-speed development trend driven by technological iteration and policies, with a market size growing to 4.12 billion yuan, including 1.01 billion yuan for cluster communication system software and services; Cluster communication system equipment and other scale of 3.11 billion yuan. In terms of demand scenarios, by 2024, the scale of cluster communication systems in the fields of public safety and emergency will be 1.86 billion yuan; The scale of the transportation sector is 1.55 billion yuan; The scale of industrial and other fields is 710 million yuan. It is expected that by 2025, the scale of cluster communication systems in the fields of public safety and emergency will reach 2.08 billion yuan, the scale of transportation will reach 1.73 billion yuan, and the scale of industry and other fields will reach 810 million yuan.
To explore the changing trends of the cluster communication system industry (how they are changing), user needs (what they want), investment choices (where to invest), operational methods (how to invest), and practical cases (take a look), Zhiyan Consulting has released the "2025-2031 China Cluster Communication System Industry Market Operation Situation and Industry Prospect Analysis Report"
Viewpoint grabbing prophet:
Industry definition and application: Cluster communication system is a dedicated wireless communication system based on digital modulation technology and dynamic channel allocation mechanism, which adopts multi-channel sharing to achieve intensive utilization of frequency resources. The system has core scheduling functions such as group call, emergency call, and user hierarchical management. It achieves fast connection through PTT (One Key Communication) and supports simplex/duplex communication modes. Mainly used in outdoor operations, rail transit, public safety, emergency management and other fields, typical scenarios include subway train dispatch, police command, airport operation management, etc.
Industry policy: In order to strengthen the construction of communication equipment and accelerate the development of the communication industry, relevant national departments have successively introduced a series of related policies, creating a favorable policy environment for the development of the industry. Such as the Guiding Opinions on Implementing the Standardization and Bottom Building Project for Public Safety, the Opinions on Innovating the Management and Optimizing the Business Environment of the Information and Communication Industry, and the Notice on Promoting the Coordinated Development of New Information Infrastructure.
Industry Development History: The development history of China's cluster communication system is closely related to the evolution of public mobile communication technology. It has undergone a leapfrog development from analog to digital, from single function to integrated innovation, forming a technology system and industrial ecology with independent intellectual property rights.
Core nodes of the industrial chain: Cluster communication systems, as wireless communication solutions designed specifically for specific organizations or industries, occupy a core position in fields such as public safety, transportation, and energy management due to their high reliability, real-time performance, and security. The upstream raw materials of the cluster communication system industry chain mainly include electronic components, metal materials, communication parts, etc. The downstream of the industry are widely used in key industries such as public safety, transportation, energy and power, and manufacturing.
Market size: China's cluster communication system industry has shown a rapid development trend under technological iteration and policy driving. The market size has grown from 1.48 billion yuan in 2018 to 4.12 billion yuan in 2024, with a compound annual growth rate of 18.61% since 2018. The scale of cluster communication system software and services has increased from 330 million yuan in 2018 to 1.01 billion yuan in 2024; The scale of cluster communication system equipment and other scale increased from 1.15 billion yuan in 2018 to 3.11 billion yuan in 2024.
Application segmentation market: In terms of demand scenarios, the scale of the national cluster communication system in the field of public safety and emergency has increased from 650 million yuan in 2018 to 1.86 billion yuan in 2024; The scale of the transportation sector has increased from 540 million yuan in 2018 to 1.55 billion yuan in 2024; The scale of industrial and other fields increased from 290 million yuan in 2018 to 710 million yuan in 2024. It is expected that by 2025, the scale of the national cluster communication system in the fields of public safety and emergency will reach 2.08 billion yuan, the scale of transportation will reach 1.73 billion yuan, and the scale of industry and other fields will reach 810 million yuan.
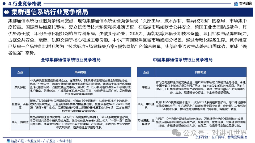
Competition situation: The competition pattern in the cluster communication system industry is fierce, and the competition among existing cluster communication system enterprises presents a pattern of "head dominance, deep technological cultivation, and differentiated breakthroughs", with a high degree of market concentration. A small number of top companies, such as Huawei and Hainengda, occupy a major share in core areas such as public safety, energy, and rail transit due to long-term technological barriers, project experience, and brand influence. Small and medium-sized manufacturers focus on regional markets or segmented scenarios, and survive through specialized services.
Market trend: The demand prospects for China's cluster communication system industry are promising. The cluster communication system industry is facing development opportunities, and the diversification of technological innovation, market demand, and competitive landscape will jointly promote the sustainable development and progress of the industry. It is expected that the market size of China's cluster communication system will continue to grow.
Excerpts from the report:



The report on the market operation trend and industry prospects of China's cluster communication system industry from 2025 to 2031 is based on the latest and most comprehensive data of China's industrial chain, integrating authoritative official statistics, in-depth enterprise research, capital market insights, and global information. Through strict intelligent processing and exclusive algorithm verification, the analysis conclusions are highly reliable, transparent, and traceable.